基金公司
Trust financing
1.公司介绍
1.1公司信息

上海千象资产管理有限公司成立于2014年7月,专注于量化投资,通过数据挖掘、数学建模并结合计算机技术投资国内二级市场,是中国证券投资基金业协会会员单位,具备基金业协会批准的私募基金管理人资格。成立至今,公司荣获五届中国证券报“金牛奖”、多届上证报“金阳光奖”、证券时报“金长江奖”、中国基金报“英华奖”等多项行业权威奖项。目前为多家大型银行、信托、券商、上市公司、FOF等提供净值化私募基金产品和投资顾问服务,管理规模超百亿,位居行业前列。
坚信深度的数据分析、严格的交易执行和顶尖的IT系统将是长期盈利和风险控制的基石,我们崇尚“科研驱动投资、量化发现价值”,将更科学、更系统、更先进的技术、方法与投资结合起来,为客户带来长期稳健的回报。
1.2投资理念
坚信深度的数据分析、严格的交易执行和顶尖的IT系统将是长期盈利和风险控制的基石,我们崇尚“科研驱动投资、量化发现价值”,将更科学、更系统、更先进的技术、方法与投资结合起来,为客户带来长期稳健的回报。
1.3投资策略
千象资产的投资策略主要包括以下几类:
1.3.1CTA策略
趋势跟踪为主:以量价因子为核心,通过分析期货市场的价格走势和成交量变化,捕捉市场趋势。约70%-75%的策略为趋势跟踪,主要针对商品期货、股指期货等品种,持仓周期中长周期为主,平均持仓3-10天。
多空双向交易:覆盖50多个主流期货品种,包括黑色、化工、农产品、有色、贵金属等,通过基本面和趋势量化方法,进行多空双向波段交易,保证金不超过产品规模的30%,杠杆上限200%。
高频与中低频结合:高频策略占比超8成,结合中低频策略,增强对不同市场行情的适应性,换手率约50-80倍。
1.3.2股票策略
指数增强与量化选股:以中证500、中证1000等指数为基础,通过量化模型筛选股票,构建投资组合。因子体系以量价因子为主(占比70%-80%),结合基本面因子和另类因子,采用非线性组合方法,持仓1000-1500只股票。
风险控制严格:行业偏离度控制在±3%-±5%,风格偏离0.3-0.5个标准差,单只股票持仓比例不超过全市场的5%,防范流动性风险。
指增与中性策略:指增产品通过动态调整对冲比例,控制对冲成本,2024年中证500超额收益约11.5%,中性策略采用500和1000混合对冲,2024年收益约3.9%。
1.3.3全天候策略(量化多资产配置)
风险平价模型:核心是使股票、债券、商品等资产对组合的风险贡献相等。通过低配高风险资产(如股票、商品)、高配低风险资产(如债券),并利用杠杆调节,实现风险均衡。
资产替代与组合构建:用指数增强策略+短周期股指CTA替代传统股票资产;国债期货CTA替代传统债券资产;商品CTA替代传统商品资产。子策略相关性较低,商品CTA与国债期货CTA相关性约-0.07,与指数增强策略相关性约-0.05。
动态调整机制:根据市场波动和资产表现,定期(半年)再平衡组合权重,调整股票、债券、商品资产的配置比例,目标波动率分为低(3%-5%)、中(8%)、高(10%-15%)三个系列。
1.3.4现金管理策略
低风险配置:将部分资金用于现金管理,如货币基金、短期债券等,确保资金流动性,同时获取稳定收益,上限约为产品规模的35%。
千象资产通过多策略组合,实现风险分散、收益多元,适应不同市场环境,尤其注重风险控制和跨周期稳健性。
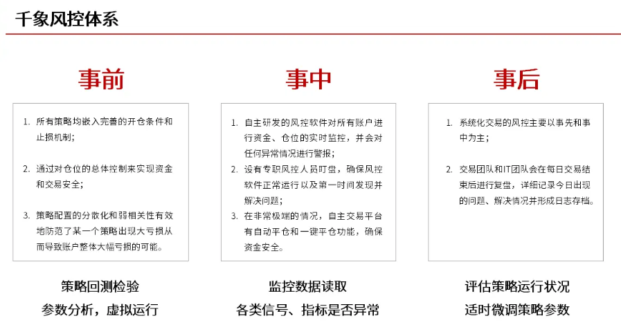
1.4风控体系

1.5核心优势

2.团队成员
陈斌,上海交通大学通信与信息系统硕士,曾参与多项国家863和自然科学基金项目 · 历任全球顶尖商业智能软件公司微策略、大型期货公司金融工程部、资管部策略研究负责人,对量化策略研发管理和产品运作有丰富经验 · 合伙创立千象资产,主持公司投资研发工作,最高投资决策委员会成员
马科超,北京外国语大学金融学学士、美国华盛顿大学(Washington University in St. Louis)金融学硕士 曾就职于瑞银集团· 美国华盛顿大学(Washington University in St. Louis) 金融学硕士 · 曾就职于瑞银集团(UBS) · 香港某主板上市公司,负责组建美国本土原油、成品油交易团队,对大宗商品现货和期货研究、交易有丰富经验 · 合伙创立千象资产,最高投资决策委员会成员
3.投资收益展示

千象旗下的私募产品(仅限图片展示内容)近一年年总收益均为正,其中最低收益为8.14%,最高收益为46.03%,涵盖多种不同策略的产品,由基金管理人进行管理,年化收益率最高为21.88%,最低为9.73%,想了解更多信息扫描文章下方二维码,了解更多信息。
3.1产品线
3.1.1产品①-------千象卓越3号中证500指数增强A类份额


该产品为股票策略型R4中高风险的私募基金产品,其单位净值为4.0559,今年以来的收益为10.25%,成立以来的收益为305.55%,成立以来的回撤为37.16%,通过图片可以观察到该只私募基金产品成立以来的收益走势图。想投资,找不到方向,加微信Q8881961,带你了解更多私募基金产品。
3.1.2产品②-------千象商品期货指数增强1号B类份额


该只私募基金为期货及衍生品策略、量化CTA,成立0.5年以来收益为12.87%,今年以来收益为7.39%,单位净值为1.3940,成立以来最年化无,成立以来最大回撤为4.63%,关于单位净值的变化,大家可以参考图片中的净值情况。想买私募产品,想投资,买哪种,如何买?如果您有这样的疑问,请加我微信Q8881961详细咨询关于私募基金产品的情况,我将根据您的风险偏好等综合情况评估,给您推荐最合适的私募产品,投资找我不迷路。
3.1.3产品③-------千象盛世量化选股1号


该只私募基金产品为R4中高风险,今年以来的收益为9.99%,成立7.9年以来的收益为245.06%,其中我们来看一下具体数据,成立以来的夏普比为0.85,成立以来的回撤为27.64%,单位净值为3.4506,通过图片,可以观察到这支基金产品的基金规模,截止到2026/1/30的累计净值为3.4506。想追踪最新的基金信息,微信扫描文章下方二维码了解更多信息,加我微信不迷路。
3.2 2025年新发基金盘点【实控人:马科超】
| 2025年基金总数 | 45 |
| 1月 | 3 |
| 2月 | 1 |
| 3月 | 6 |
| 4月 | 4 |
| 5月 | 3 |
| 6月 | 6 |
| 7月 | 4 |
| 8月 | 0 |
| 9月 | 1 |
| 10月 | 1 |
| 11月 | 4 |
| 12月 | 12 |
①常态模型+风险模型从小微盘获取收益的同时
又规避了风险较高的时间段
②主观+量化无论市场是涨是跌、是震荡是趋势,
让双引擎为你的资产保驾护航,在复杂市场中把握更确定的投资机会
有私募投资需求加微信Q8881961

想追踪私募产品信息,获取最新资讯
微信扫码解锁专属投资指南
✅ 加入高净值人群投资交流群,共享优质资源
保存扫描微信二维码,添加专业顾问微信:
✅ 1对1定制个人资金配比方案
评论专区
Comment area推荐产品
product新闻资讯
information
Securities industry
Bank financial management
Trust financing
微信公众号
官方微信
产品小程序




